您的位置 : 首页  新闻动态

重磅!我院张可伟团队突破性成果登上《自然》杂志!

发布日期 :2025-07-23    阅读次数 :11

       当地时间7月23日,Nature最新一期刊发我院张可伟教授团队的最新研究成果“Complete biosynthesis of salicylic acid from phenylalanine in plants”。该成果首次完整阐述了水稻苯丙氨酸解氨酶(PAL)依赖的水杨酸(SA)生物合成途径,关键酶的亚细胞定位和分子进化。为利用分子育种技术培育作物抗病新品种提供了重要基因靶标。

       该成果由浙江师范大学联合美国布鲁克海文国家实验室、中国科学院深圳先进技术研究院等单位共同完成,其中,浙江师范大学为论文第一作者、通讯作者单位。此次研究是浙江师范大学首次以第一完成单位在顶尖期刊Nature发表科研成果,展现了我院在生命科学领域的科研实力和国际影响力。

       数千年前,柳树皮中的水杨酸(SA)类物质,就已经开始在帮助人类对抗疼痛、发热、风湿等疾病。18世纪末德国科学家通过改造SA的结构发明了传奇“神药”阿司匹林。SA也是植物应对生物胁迫和非生物胁迫的关键激素。植物合成SA有两条主要路径:异分支酸合酶(ICS)和苯丙氨酸解氨酶(PAL)依赖的SA合成途径。ICS参与SA合成途径最早在2001年被报道,并在2019年率先在拟南芥中被完整解析,但是其在非十字花科植物中的保守功能存在质疑。PAL依赖途径参与SA合成的证据早在上个世纪60年代被报道,尽管发现其在许多植物抗病中发挥作用,但是代谢路径尚不清楚。其核心反应——苯甲酸(BA)转化为SA,一直被认为由烟草P450蛋白酶(苯甲酸-2羟基化酶,BA2H)催化,但相关编码基因却始终未被克隆,成为植物SA合成领域的核心科学难题。

 

       水稻是我国半数以上人口的主粮作物和单子叶模式植物,具有独特的SA代谢特性:基础SA水平非常高,是模式植物拟南芥的数十倍之多,含量相对稳定,受病原侵染后SA水平无明显升高。前期研究表明,水稻SA合成主要依赖PAL途径而非ICS途径。因此,水稻是一种研究植物PAL依赖SA合成途径的理想遗传学材料。

       本研究基于一种对SA敏感的生物化学发光系统建立水稻低SA突变体筛选体系,通过EMS诱变获得了SA降低至野生型10%以下的水稻突变体osd1,利用图位克隆和重测序技术相结合的方法克隆到OSD1(Oryza sativa SA Deficient mutant 1)基因,其编码肉桂酸辅酶A连接酶,通过对OSD1的共表达基因的筛选和突变体验证,鉴定到参与PAL依赖SA生物合成过程中的关键成员OSD2、OSD3和OSD4,其突变体的内源SA含量极端下降,且表现对白叶枯病原菌敏感的表型。

       在获得以上遗传学材料基础上,将PAL依赖SA生物合成过程分解为由肉桂酸(CA)合成BA-CoA的β-氧化过程以及由BA-CoA合成SA的两个生化过程,进一步通过分子生物学、生物化学等方法阐明SA 代谢路径。结果表明:在过氧化物酶体中,肉桂酸经(CA)β-氧化途径,由肉桂酰辅酶A连接酶OSD1、肉桂酰辅酶A氢化酶/脱氢酶AIM1、3-酮脂酰辅酶A硫解酶OsKAT1/KAT2酶的依次催化下生成BA-CoA;随后,BA-CoA在苯甲酰转移酶OSD2的作用下生成苯甲酸苄酯(BB),BB从过氧化物酶体转运到细胞质中,经在内质网定位的BB 2-羟化酶(BB2H)OSD3催化生成水杨酸苄酯(BS),最后在胞质中由BS水解酶(BSH) OSD4催化生成SA(图1)。值得注意的是,本研究揭示了BA不能直接转化生成SA,而是由β-氧化产物BA-CoA 与苯甲醇反应生成苯甲酸苄酯(BB),再通过BB 2-羟基化酶(BB2H OSD3)催化生成水杨酸苄酯(BS),最后通过BS水解酶(BSH)水解生成SA。以上发现颠覆了1962年在nature提出SA由BA催化合成以及1995年在PNAS提出的BA2H催化BA合成SA的传统认知。

PAL依赖的SA生物合成的完整路径

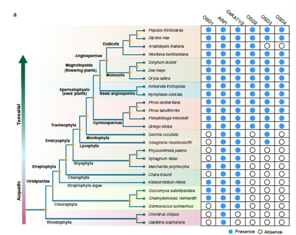
        为了解该代谢路径在不同物种的保守性,该研究从低等水生植物红藻到高等陆生植物单双子叶植物选取25种代表不同进化阶段植物的基因组数据,对PAL依赖的SA生物合成的关键酶进行分子进化分析,结果表明:参与合成BA-CoA的β-氧化途径成员OSD1-AIM1-OsKAT1/KAT2中的AIM1最早出现在红藻门植物中,而完整的β-氧化途径则在绿藻门植物中首次完成组装。值得注意的是,在陆生植物分化后,OSD1在一些早期陆生植物中丢失。OSD3最早出现在石松门植物卷柏中,且在大多数维管植物中保守。相比之下,OSD2和OSD4同源基因则首次出现在裸子植物银杏中,并在大多数种子植物中保守。有意思的是,十字花科植物拟南芥中缺少OSD3和OSD4的同源基因,暗示十字花科植物不存在完整的PAL依赖的SA合成途径。进一步利用13C6-Phe饲喂不同进化程度的代表物种,结果显示:在绿藻、苔藓和卷柏等植物中没有检测到13C6-SA和/或13C6-SAG,从裸子植物银杏和松树开始到高等植物,除了拟南芥和油菜外均检测到13C6-SA和/或13C6-SAG。进一步在双子叶植物烟草和单子叶植物玉米中敲除相关基因,均发现SA含量显著下降。以上结果说明PAL依赖的SA合成途径的关键酶成员在植物中是逐步进化的,在裸子植物中率先组装完整的合成通路,这一代谢途径在大多数种子植物中保守,是一种古老的SA合成途径。然而,PAL依赖的SA合成途径可能在拟南芥和油菜等十字花科植物中并不存在,推测十字花科植物在进化过程中丢失了PAL依赖的SA合成途径,但是上帝为它关上一扇门却又为它打开了一扇门,十字花科植物同时获得了一个ICS依赖的SA合成途径。这一假设有待进一步证实。

PAL依赖SA合成途径的关键酶在种子植物中高度保守

       综上所述,本研究首次完整绘制了PAL依赖的SA生物合成途径,攻克了一个存在长达60多年的科学难题。分子进化分析表明PAL依赖的SA合成途径在种子植物中高度保守,对于解析其他作物SA合成途径和抗病分子育种中具有重要价值。

浙师大生科院张可伟团队

       我院张可伟教授、张艳军副教授和美国布鲁克海文国家实验室刘长军教授为通讯作者;在读博士朱宝、张艳军副教授和已毕业硕士高蓉为共同第一作者;吴智华副教授、章薇博士、在读博士张超、张鹏鸿博士、化材学院毛会实验员等为共同作者。中国科学院深圳先进技术研究院赵乔研究员为本研究提供了重要指导和支持。该研究得到国家自然科学基金面上项目、国家重点研发项目、浙江省自然科学基金重点项目、浙江师范大学首届高水平创新团队建设项目等课题的资助。据悉,本论文为浙江师范大学首次以第一完成单位在顶尖期刊nature发表科研成果,说明浙江师范大学重视科研平台、团队建设和人才培养的举措取得了显著成效。